Módulo elevador de tensão boost SDB628 – parceria Ryndack
Hoje vamos conhecer o módulo elevador de tensão boost SDB628, um circuito capaz de obter tensões maiores daquelas que alimentam o mesmo.
Hoje vamos conhecer o módulo elevador de tensão boost SDB628, um circuito capaz de obter tensões maiores daquelas que alimentam o mesmo.
Vamos estudar o funcionamento e exemplos do Termopar tipo K com MAX6675, um conversor direto para SPI que o Arduino pode ler
Vamos aprender a utilizar o display OLED 0.96″ com Arduino, fazendo uso de algumas bibliotecas para desenhar e escrever no display
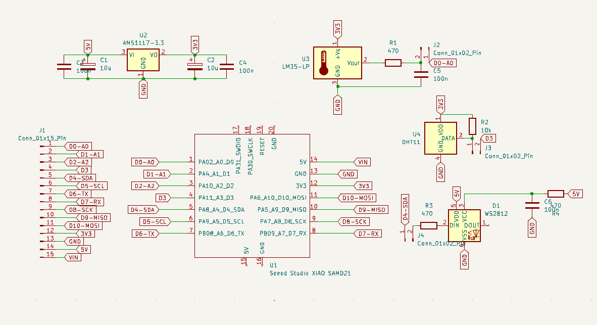
Vamos criar um sistema de medição de umidade do solo com ESP32-S2 Franzininho, utilizando sensores de umidade capacitivos
Vamos conhecer a nova Raspberry Pi Pico 2 RP2350, um microcontrolador da Raspberry Pi foundation com dual core RISC-V ou ARM Cortex-M33
Vamos aprender a utilizar as interrupções no ESP32 com Arduino IDE, fazendo exemplo de interrupção de timer e externa (IO)
Aprenda como funciona e como usar o sensor seguidor de linha HW-006 (TCRT5000) com uma placa de desenvolvimento ESP32-C6
Aprenderemos como controlar um servo motor SG90 hobby com ESP32, mais especificamente minha placa ESP32-C6, venha comigo.
Vamos aprender a fazer um termômetro e relógio com TM1637 e DS1307. O módulo TM1637 é um display LED 4 dígitos, DS1307 é um RTC.
Aqui vamos falar sobre o relógio em tempo real RTC DS1307 com Arduino, um chip capaz de fornecer data e hora com precisão
Vamos falar do display redondo GC9A01A com Arduino, um display 240×240 pixels que funciona via i2c. É RGB, todas as cores
Vamos apreder a fazer comunicação entre dois ESP32 com ESP-NOW, um protocolo desenvolvido pela própria Espressif
Vamos conhecer a plaquinha Beetle ESP32-C3 da DFRobot com display OLED 128×64 pixels, no formato chamado “gravity”
Veja como Soldar uma barra de pinos, eu faço a solda em uma placa Sipeed Tang Nano 4k com estanho e uma protoboard
Vamos aprender a utilizar o sensor de presença microondas radar RCWL-0516, um sensor bem preciso (melhor que o infravermelho)
Aprenda a utilizar o sensor de presença PIR com Arduino, conectando-o em uma entrada digital e escrevendo um código simples
Vamos apreder a utilizar o Arduino com transmissor 433Mhz e receptor, lendo uma string enviada sem fio entre Arduinos
Vamos aprender a utilizar um carregador de baterias TP4056 para baterias de lítio polímero (LiPo) para utiliza-las em seus projetos
Vamos aprender a utilizar o sensor de temperatura termistor NTC com Arduino, conectando-o a uma entrada analógica e utilizando algoritmos
Vamos ver uma forma de converter números de float para byte ou bit no Arduino, é útil quando você precisa manipular binários no Arduino